/pub/NetBSD/NetBSD-release-10/src/external/mpl/bind/dist/doc/dnssec-guide/img/

1 directory 21 files 1.9 MiB total
List Grid
Name
Size Modified
Up
CVS/
add-ds-1.png
284 KiB
add-ds-2.png
91 KiB
add-ds-3.png
48 KiB
add-ds-4.png
85 KiB
add-ds-5.png
47 KiB
add-ds-6.png
69 KiB
dnssec-12-steps.png
90 KiB
dnssec-8-steps.png
81 KiB
dnssec-inline-signing-1.png
116 KiB
dnssec-inline-signing-2.png
135 KiB
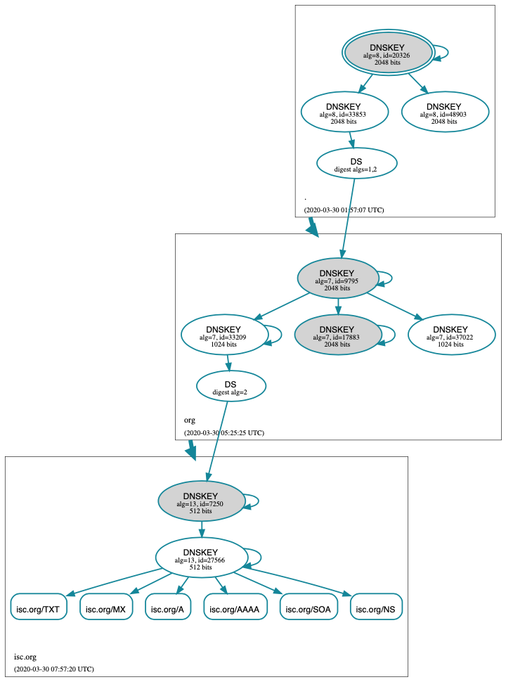
dnsviz-example-small.png
114 KiB
remove-ds-1.png
84 KiB
remove-ds-2.png
57 KiB
remove-ds-3.png
61 KiB
signature-generation.png
20 KiB
signature-verification.png
32 KiB
unsign-1.png
212 KiB
unsign-2.png
84 KiB
unsign-3.png
69 KiB
unsign-4.png
62 KiB
verisign-dnssec-debugger-example.png
69 KiB